‘Content is King, but engagement is Queen, and the lady rules the house!’
Those are the words of Mari Smith, a leading Facebook marketing expert, speaker and author. She’s right, you know, content is king. But, what good is content for a business if it fails to engage a reader? What good are marketing efforts if they fail to generate sales?
Exactly.
In this infographic, we explore what marketing really is and the end-to-end marketing map. We outline all the possible ways you can generate website visitors and convert them into leads. Then, we show how to qualify those leads based on their engagement. Finally, we go through the hand-off between marketing and the sales team.
Here’s what you need to know.
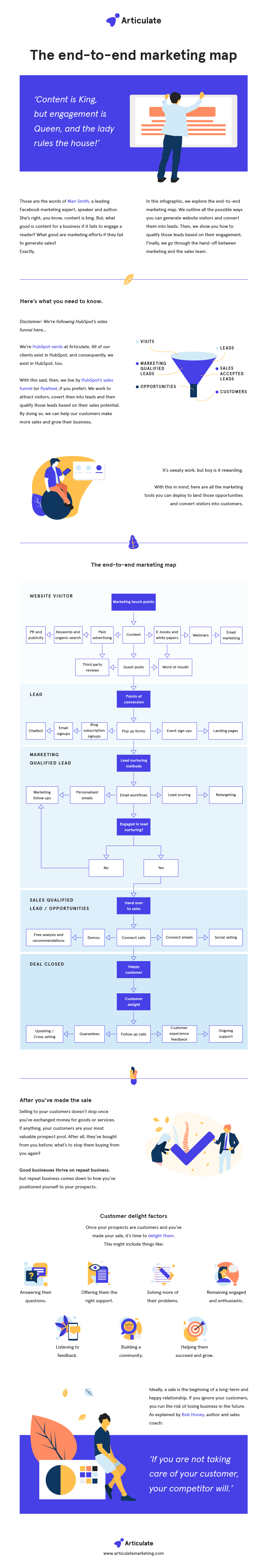
Disclaimer: We’re following HubSpot’s sales funnel here…
We’re HubSpot nerds at Articulate. All of our clients exist in HubSpot, and consequently, we exist in HubSpot, too.
With this said, then, we live by HubSpot’s sales funnel (or flywheel, if you prefer). We work to attract visitors, covert then into leads and then qualify those leads based on their sales potential. By doing so, we can help our customers make more sales and grow their business.
It’s sweaty work, but boy is it rewarding.
With this in mind, take a look at this infographic to find all the marketing tools you can deploy to land those opportunities and convert visitors into customers. Open the image in a new tab if the text is too small.

After you’ve made the sale
Selling to your customers doesn’t stop once you’ve exchanged money for goods or services. If anything, your customers are your most valuable prospect pool. After all, they’ve bought from you before; what’s to stop them buying from you again?
Good businesses thrive on repeat business, but repeat business comes down to how you’ve positioned yourself to your prospects.
Once your prospects are customers and you’ve made your sale, it’s time to delight them. This might include things like:
- Answering their questions.
- Offering them the right support.
- Solving more of their problems.
- Remaining engaged and enthusiastic.
- Listening to feedback.
- Building a community.
- Helping them succeed and grow.
Ideally, a sale is the beginning of a long-term and happy relationship. If you ignore your customers, you run the risk of losing business in the future. As explained by Bob Hooey, author and sales coach:
‘If you are not taking care of your customer, your competitor will.’